A chart title. More...


Public Member Functions | |
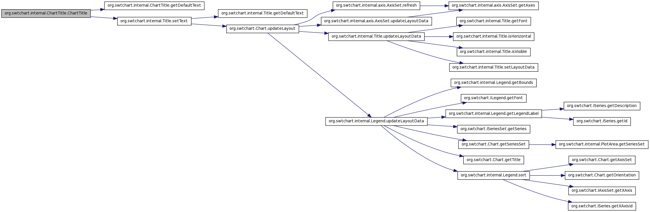
| ChartTitle (Chart chart) | |
| Constructor. | |
Protected Member Functions | |
| String | getDefaultText () |
| Gets the default title text. | |
Static Private Attributes | |
| static final String | DEFAULT_TEXT = "Chart Title" |
| the default text | |
A chart title.
Definition at line 14 of file ChartTitle.java.
| org.swtchart.internal.ChartTitle.ChartTitle | ( | Chart | chart | ) |
Constructor.
| chart | the plot chart |
Definition at line 25 of file ChartTitle.java.
References org.swtchart.internal.ChartTitle.getDefaultText(), and org.swtchart.internal.Title.setText().

| String org.swtchart.internal.ChartTitle.getDefaultText | ( | ) | [protected] |
Gets the default title text.
Reimplemented from org.swtchart.internal.Title.
Definition at line 34 of file ChartTitle.java.
References org.swtchart.internal.ChartTitle.DEFAULT_TEXT.
Referenced by org.swtchart.internal.ChartTitle.ChartTitle().

final String org.swtchart.internal.ChartTitle.DEFAULT_TEXT = "Chart Title" [static, private] |
the default text
Reimplemented from org.swtchart.internal.Title.
Definition at line 17 of file ChartTitle.java.
Referenced by org.swtchart.internal.ChartTitle.getDefaultText().
1.6.1